Good Luck To You!

篮球比赛风波频发,组织方面须加强管理

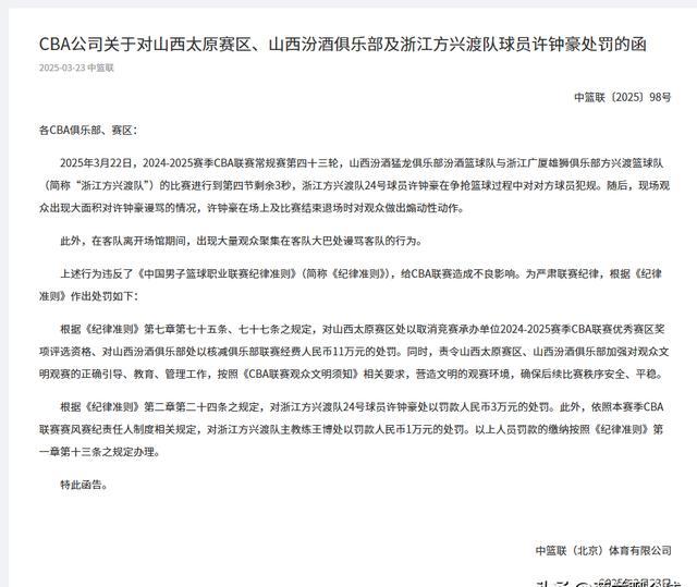
CBA 40℃ 0

中共国家体育总局党组关于二十届中央第一轮巡视整改进展情况的通报

发布时间:2024-07-08来源:中央纪委国家监委网站

根据党中央统一部署,2023年4月7日至6月5日,中央第十五巡视组对体育总局党组开展了机动巡视。2023年9月20日,中央巡视组向体育总局党组反馈了巡视意见。按照巡视工作有关要求,现将巡视整改进展情况予以公布。

一、党组履行巡视整改主体责任情况

中央巡视组反馈巡视意见后,体育总局党组坚持把抓好中央巡视整改作为当前和今后一个时期的重要政治任务,深入学习贯彻习近平总书记关于巡视工作重要论述和关于体育工作重要指示批示精神,认真落实中央巡视反馈意见,始终以坚决的政治态度、有力的整改举措、扎实的工作作风推进整改工作,切实以实际行动坚定拥护“两个确立”、坚决做到“两个维护”。总局党组坚持全面加强组织领导。牢牢扛起巡视整改主体责任,及时召开专题会议,研究部署落实中央巡视整改工作,明确成立巡视整改工作领导小组及办公室,统筹推进巡视整改工作。反复研究、认真制定《巡视整改落实方案》及问题清单、任务清单、责任清单“三个清单”。党组主要负责人坚持全程组织推进。党组书记、局长认真履行巡视整改第一责任人责任,担任巡视整改工作领导小组组长,深入落实“四个亲自”要求,带头领办重点难点问题,每周过问巡视整改情况、每月听取整改情况汇报,带队到整改重点单位调研督导,亲自约谈巡视整改不力的单位,切实做到全程紧抓推进、常态狠抓落实。党组成员坚持全力抓好落实。担任巡视整改工作领导小组副组长,围绕履行“一岗双责”,按照分管部门单位,分头领办中央巡视反馈问题和整改措施,采取召开推进会、深入调研、约谈提醒等方式抓好职责范围内巡视整改任务落实。驻总局纪检监察组坚持全程跟进监督。成立巡视整改监督工作领导小组,制定巡视整改监督方案和台账,紧盯整改进展监督问效,深入一线监督检查,向党组制发纪检监察建议书,督促压实责任、动真碰硬、解决问题。在中央纪委国家监委机关、中央组织部和中央巡视办的有力指导下,总局党组带领总局系统各级党组织和广大党员干部,扎实落实整改措施,加紧解决反馈问题,推动中央巡视整改取得了良好成效。

(一)坚持提高政治站位抓整改,确保巡视整改正确方向。总局党组坚持从政治上看、从政治上抓、从政治上改,先后召开8次党组会议、5次巡视整改工作领导小组会议和3次党组理论学习中心组(扩大)会议集体学习研讨,深入学习贯彻习近平总书记关于巡视工作重要讲话精神、关于体育工作特别是足球工作重要指示批示要求,切实从思想上、政治上、行动上时刻对标对表、保持高度一致。认真召开学习贯彻习近平新时代中国特色社会主义思想主题教育暨中央巡视整改专题民主生活会,对照巡视反馈意见和存在的突出问题,剖析根源、明确责任、强化举措,进一步统一思想、深化认识,切实增强抓好巡视整改的政治自觉、思想自觉、行动自觉。

(二)坚持发扬斗争精神抓整改,敢于较真碰硬解决问题。总局党组坚持事不避难、义不逃责,不等不靠,勇于触及深层次矛盾问题推进真改、实改、深改。党组自觉正视问题、坚决纠正偏差,强化集体领导,严格执行民主集中制,采取果断措施,主动推动整改。针对巡视反馈的体育领域改革方面的问题,多次召开总局全面深化改革领导小组会议,组建改革工作专班,建立专门工作机制,研制改革有关方案。全面加强党对足球工作的领导,调整组建新一届中国足协班子,统筹推进职业联赛发展、国家队建设、足球文化培育等工作。认真履行全面从严治党主体责任,坚决支持驻总局纪检监察组查办案件,严肃纪律、惩治腐败。

(三)坚持强化上下贯通抓整改,构建层层抓落实工作格局。总局党组坚持以上率下、强化工作统筹,召开巡视整改工作动员部署会议,推动机关各部门、直属单位、体育协会、有关企业对标中央巡视反馈意见,主动对照检查、举一反三,同步制定整改方案、落实整改任务,结合召开全国体育局长会议,部署省区市体育部门对照中央巡视指出的全系统、行业性问题,主动整改、齐抓共治,围绕各项目中心、协会承担的项目管理职责、行业监管责任,推动地方、赛事一并落实中央巡视整改要求,切实构建起总局党组主抓、班子成员推进、各部门各单位落实,一级抓一级、层层抓落实的工作格局。部署对巡视整改开展常态化“四不两直”检查,制定专项督查方案,成立3个督查组,对体育总局系统部门单位开展全覆盖督导检查,现场督促存在问题的单位补齐短板,保持“齐步走”。

(四)坚持深化标本兼治抓整改,着力提升整改工作质效。总局党组坚持聚焦习近平总书记重要指示批示精神、聚焦中央巡视反馈问题,强化系统思维、深化标本兼治推进整改,确保深入彻底解决问题。统筹推动十八届、十九届、二十届中央巡视反馈问题贯通整改,一并挂账、一体落实。坚持从政治上查找根源,从制度上分析原因,从机制上堵漏洞、补短板、强弱项,制定修订多项制度文件,持续破除制约体育事业改革发展的体制机制障碍,强化以巡促改、以巡促建、以巡促治。

(五)坚持统筹推进工作抓整改,充分彰显巡视整改成效。总局党组坚持加强统筹协调、认真弹好钢琴,以中央巡视整改引领总局系统各级党组织和全体党员干部展现新作风、新作为、新气象,在攻坚克难中奋力担当作为,在解决问题中谋求改革发展,努力推动中央巡视整改与体育强国建设、体育改革、大赛筹办、安全稳定等工作齐头并进、相互促进,集中整改期内先后圆满举办并参加杭州亚运会、成都大运会、广西学青会、内蒙古十四冬等大型赛事,切实做到巡视整改与体育业务工作互融互促,以巡视整改促进体育事业高质量发展,以体育事业高质量发展彰显巡视整改成效。

二、巡视反馈重点问题整改落实情况

(一)学习贯彻习近平总书记重要指示批示精神方面

1.深入学习贯彻习近平总书记重要指示批示精神,用党的创新理论武装头脑、指导实践、推动工作。一是推动学习到位。坚持把学习贯彻习近平总书记重要指示批示精神作为首要政治任务,在学懂、弄通、做实上下功夫,认真执行党组会议“第一议题”制度,分次分类学习相关重要批示,研究贯彻落实举措。二是推动办理到位。对习近平总书记及党中央、国务院领导同志批示事项分别设置基础台账,逐件编号、分类处理、强化督办,每月更新办理台账、每季度报送办理情况,完成2023年度习近平总书记重要指示批示贯彻落实情况“回头看”。三是推动落实到位。认真落实习近平总书记关于赛风赛纪重要指示批示精神,成立赛风赛纪和反兴奋剂监管工作领导小组,制定《体育赛事活动赛风赛纪管理办法》,印发9个赛风赛纪规范性文件,从制度机制、监管措施、责任落实等方面多管齐下,构建制度监管体系,形成治理合力。召开群众体育领域赛风赛纪和安全工作会议,开展群众体育赛事活动负面清单研究,围绕十四冬、全国全民健身大赛等重点赛事,出台加强赛风赛纪管理有关规定。

2.健全贯彻落实工作制度机制。制定《体育总局党组贯彻落实习近平总书记重要指示批示精神工作规定》及相关实施细则,强化实时管理、阶段督办和定期“回头看”,形成传达学习、协调办理、督促指导、报告反馈、跟踪问效工作闭环。

(二)落实党的领导职能责任,涵养政治生态方面

1.切实加强党对体育工作的全面领导。一是加强党组自身建设。召开总局党组主题教育暨中央巡视整改专题民主生活会,党组同志严肃认真开展自我批评和相互批评,明确整改措施;召开党组专题务虚会,进一步统一思想、凝聚共识,党组的凝聚力、战斗力得到增强。强化党组对体育工作“把方向、管大局、保落实”的领导作用,聚焦谋大事、议大事、抓大事,多次召开专题会议研究部署体育强国建设、体育改革等重大事项,确保党的二十大精神和党中央决策部署在总局系统落地见效。二是加强对体育强国建设的统筹推进。围绕体育在推进中国式现代化中的使命任务等课题,开展体育强国建设理论研究。组织编写《体育强国学习读本》。制定《关于进一步完善工作机制推动〈体育强国建设纲要〉贯彻落实的意见》,健全贯彻落实机制。印发《体育强国建设人才规划(2023—2035年)》,明确体育强国人才队伍目标、任务和实现路径。推进目标责任管理改革,对照《体育强国建设纲要》开展调研,形成总局目标管理暂行办法、指标框架和改革试点方案。三是加强党对足球工作的全面领导。坚决贯彻落实习近平总书记关于足球工作重要指示批示精神,党组履行主抓主管职责,切实加强对中国足协党委的领导,完成中国足协领导班子换届,产生足协党委书记、副书记、纪委书记。跟踪督促党组会议决定事项落实,指导解决足球领域突出问题。强化足球领域以案促改促治,推动足球领域坚持党的领导、理顺管理体制机制、抓实青训、惩治腐败整治行风、培育足球文化等方面融合发力、贯通发力,为足球走好新的长征全面夯实基础。

2.严格执行民主集中制和“三重一大”决策制度。一是严格执行民主集中制。制定《体育总局党组关于加强党组建设 强化民主集中制的若干措施》,坚持“三重一大”事项集体研究,切实提高党组科学民主决策、领导体育工作的能力和水平。二是加强对彩票公益金转移支付监管。加强对彩票公益金转移支付的审核把关和集体研究,制定《彩票公益金转移支付绩效运行监控工作方案》,实施重点项目全周期监控,开展视频约谈或现场督导,确保彩票公益金合规支出、有效使用。三是加强“三重一大”集体决策执行情况监督。开展总局直属单位重大项目安排履行“三重一大”决策制度情况专项调研,摸清总局系统直属单位重大项目安排决策制度建设及执行情况。将“三重一大”集体决策制度执行情况作为财会监督、内部审计监督的重点内容,推动总局系统各单位强化集体领导,完善决策机制,防范重大决策风险。

3.坚持党管干部原则,落实新时代好干部标准。一是树立鲜明用人导向。严格落实“德才兼备、以德为先”要求,鲜明树立重实干、重实绩、重担当选人用人导向,深入落实《推进领导干部能上能下规定》,对不适宜继续担任现职的领导干部进行组织调整,切实校准选人用人导向偏差。二是严把选人用人关。严格落实新时代党的组织路线,进一步完善党组管理干部、机关处级干部、直属单位中层干部选拔任用以及体育协会任职管理等制度,严格选任程序,优化选任流程。三是加强领导干部教育培训。制定实施《国家体育总局干部教育培训规划(2023—2027年)》《体育总局领导干部政治素质和政治能力提升计划》,突出干部教育培训主题主线,强化总局系统领导干部队伍政治能力建设。分级分类举办总局系统“一把手”、协会负责人、处级干部政治能力提升培训班,全面提升领导干部政治判断力、政治领悟力、政治执行力。四是强化建章立制。围绕加强“一把手”和领导班子监督、领导干部政治素质和政治能力提升、推进干部政治监督具体化精准化常态化等方面出台10余项制度文件,切实扎紧制度笼子。

(三)坚定不移深化全面从严治党,深入推进党风廉政建设和反腐败工作方面

1.切实扛起管党治党政治责任。一是保持惩治腐败高压态势。协同驻总局纪检监察组严肃查处违纪违法问题,开展中央审计发现问题问责,通报曝光违反中央八项规定精神问题。深入学习贯彻二十届中央纪委三次全会精神,召开2024年党风廉政建设和反腐败工作会议,持续发力、纵深推进总局全面从严治党工作。二是推动党建责任一贯到底。党组认真履行全面从严治党主体责任,召开会议专题听取党建、巡视、纪检工作情况汇报,研究部署相关工作。修订印发《国家体育总局党建工作领导小组工作规则》,强化领导小组职能作用发挥。召开总局系统落实党建主体责任推进会,举办总局系统直属党组织书记落实党建主体责任专题培训班,深入学习贯彻习近平总书记关于机关党建的重要讲话和重要指示精神,强化党建主体责任落实。修订《体育总局党建工作目标责任考核办法》,完善党建工作目标责任考核五类指标体系,建立健全党建工作督促检查机制、述职评议考核机制、追责问责机制。制定《关于推动体育总局系统党支部建设成为有效实现党的领导的坚强战斗堡垒的若干意见》,推动增强党支部政治功能和组织功能。三是推动形成监督合力。研究制定并印发《体育总局党组巡视工作规划(2023—2027年)》,贯彻落实新修订的巡视工作条例,召开中央巡视整改深入推进会暨2024年总局党组巡视动员部署会,对冬运中心等10家单位开展巡视。调整优化新一轮党组选人用人专项检查工作机制,制定完善《领导干部插手干预执纪工作记录和报告办法》等制度,推动巡视监督、组织监督、纪律监督、审计监督统筹衔接、贯通协同,形成监督合力。四是聚焦“关键少数”加强监督管理。完成对各级“一把手”谈心谈话全覆盖,督促直属单位、有关全国性体育社会组织研制禁业规定,筑牢从严治吏“防火墙”,进一步提升领导干部政治能力、工作作风和纪律规矩意识。

2.持续净化体育行业风气。一是加强纪法教育和思想道德教育。按照中央统一部署,结合总局实际,扎实开展党纪学习教育,举办党组读书班,组织《中国共产党纪律处分条例》辅导讲座,通报总局系统违纪违法典型案例,开展警示教育,举办体育系统政策解读培训班,强化党员领导干部学纪、知纪、明纪、守纪意识。制定总局系统领导干部应知应会党内法规清单、国家法律清单,强化纪法教育,树牢纪法意识。深入开展国家队党建和思想政治调研,提出加强国家队思想政治工作措施,开展国家队“学思想、强担当、立新功”活动、“祖国在我心中”主题活动,利用宣讲团、云课堂、分享汇等载体,加强中华体育精神、法治素养、体育文化、体育道德等思想教育,做实做细经常性思想工作。二是加强体育行业自律。聚焦解决国家队管理中的重点难点问题,制定《国家运动队管理办法》,建立标准化、系统化、可持续的国家队发展体系,打造能征善战、作风优良的国家队。着力加强体育教练员队伍建设,推动教练员廉洁从业、自律从业。三是加强体育文化建设。开展“中华体育精神颂”系列工作,推进“体育力量 中国精神”全国巡展,组织国家队口号格言征集,展示体育发展成就,彰显中国体育文化自信。加大杭州亚运会、十四冬、冬青奥会等重要赛事文化宣传力度,选派知名运动员、教练员参与相关部委组织的活动,发挥好运动员榜样引领作用,讲好中国体育故事。在中西部地区基层学校开展体育支教志愿服务活动,助力解决体育师资不足问题。四是规范运动员等级工作。修订印发《运动员技术等级管理办法》,规范工作程序,加大惩处力度,健全追责机制。五是严惩道德失范、违纪违法问题。严肃处理酒驾问题,深挖酒驾醉驾背后的“四风”问题,给予相关人员党纪政务处分,予以通报。

3.着力防范体育领域廉洁风险。一是紧盯足球领域抓整改。开展全国足球领域特别是中国足协教育整顿工作,重拳惩治足球领域腐败问题,强化党对足球工作的全面领导、净化足球领域政治生态、促进足球事业改革发展,取得阶段性成果。在足球行业部署开展“以案促改促治、整顿行风、净化足球生态”专项行动,部署中国足协每年召开警示教育大会,切实巩固深化足球领域教育整顿和足球反腐成果。二是紧盯外训外赛抓整改。制定各项目外训外赛管理办法,将外训外赛列为“三重一大”集体决策事项,实行年终公示制度;围绕训练参赛、纪律规矩、风险防范等方面,对运动队管理人员进行全面培训,对运动队开展外训外赛行前教育。强化事中事后监管,督导外训外赛队伍提升综合效益。三是紧盯关键环节抓整改。围绕设备采购、工程建设等重点领域和关键环节,全面梳理流程,堵塞制度漏洞,划明底线红线,完善监管机制,严格程序执行,从责任落实、制度约束、队伍建设等方面同时发力、综合发力,切实强化廉洁风险防控。强化对全国性体育协会经济活动的监管,制定并落实《关于规范全国性体育协会经济活动管理的工作方案》。完善制度规定,组织自查自纠,坚决防止行业不正之风和腐败风险滋生蔓延。四是配齐配强纪委书记。认真落实《关于加强中央和国家机关部门机关纪委建设的意见》,加大直属单位纪委书记选任配备力度。五是加强警示教育。组织召开总局系统廉政教育报告暨年轻干部、纪检干部廉政谈话会,教育引导党员干部知敬畏、存戒惧、守底线。

(四)深化体育领域改革,推动体育事业高质量发展方面

1.厘清改革思路,加强整体谋划。一是统筹推进机构改革工作。组织召开总局全面深化改革领导小组会议,研究机构改革统筹协调、专项推进、督促落实等重要事项。对总局机关和事业单位、有关全国性体育社会组织、各省区市体育局事业单位开展调研,赴有关事业单位改革试点部委调研,形成专题调研报告。起草《关于深化体育总局系统机构改革的指导意见(草案)》以及有关改革方案,开展“三定”规定修订的研究工作。制定总局目标管理暂行办法和指标体系,发挥考核“指挥棒”作用。二是完善竞技体育后备人才培养体系。研究重点项目布局和后备人才培养工作,发布体教融合典型示范案例,积极推广有关地方依托社会力量培养后备人才经验做法。研究体教融合赛事体系建设,会同教育部、团中央成功举办第一届学青会,会同教育部成功举办第二届中国青少年足球联赛,创立并筹备举办全国青少年“三大球”运动会。印发《关于进一步加强全国青少年体育赛事管理工作的通知》,加强对全国青少年体育赛事的管理工作。三是积极探索中国特色职业体育发展道路。加强举国体制与市场机制相结合新机制有关问题研究。开展职业体育相关立法研究论证及草案起草工作。组织全国篮球调研,形成《全国篮球改革发展调研报告》和5个专题报告,研究提出中国篮球振兴发展对策建议。四是推动竞技体育改革发展。研究制定竞技体育领域强国建设目标体系,面向全国体育系统组织开展竞技体育改革发展调查研究,开展《奥运争光计划纲要(2025—2035年)》研制工作,推进以全运会为龙头的竞赛体系改革,完善全运会评估体系。

2.深化体育协会改革,加强监督管理。一是进一步明确推进体育协会改革总体方向。针对改革的重点难点问题,起草形成有关文件,研究提出体育社会组织运行模式的建议。二是加强协会改革配套制度设计。加强全国性体育协会规范管理,围绕党对协会的全面领导、规范选人用人、提升治理能力等方面建章立制,积极稳步推进协会全面改革。三是从严加强协会监督管理。严防“带病提拔”“近亲繁殖”,指导督促体育协会党组织切实履职尽责、加强监督管理。

篮球比赛风波频发,组织方面须加强管理

3.加大足球改革推进力度,推动足球健康发展。一是加强对足球工作的领导。建立国务院推进足球改革发展工作专班机制和足球工作专家组咨询机制,印发工作规则。优化整合体育总局内部足球工作议事决策机制,成立体育总局足球工作领导小组,统筹推进职业联赛发展、国家队建设、足球文化培育、青少年足球等工作,尊重规律、步步为营、沉下心来推动中国足球改革取得实际成效。二是加强足球改革顶层设计。完成全国足球大调研,摸清足球领域发展情况,分析足球领域问题症结,研究提出发展对策。制定《贯彻落实〈中国足球改革发展总体方案〉实施意见暨五年行动计划(2024—2028年)》,聚焦党的领导、体制机制改革和青少年足球、职业联赛、国家队、女足、社会足球、文化建设六大足球重点工作,明确任务。制定《中国青少年足球改革发展实施意见》,明确青少年足球发展的指导思想、主要目标、重点任务。三是加强足球后备人才培养。统筹场地建设,推动足球重点城市建设青训中心,开展新一批全国女足青训中心评选。完善青少年足球竞赛体系,统筹协调中国足协、教育部学生体育协会明确2024年赛事安排。开展体校“三大球”基本情况摸底调研,加强体校足球队伍建设。开展西部地区体教融合足球青训体系建设试点,推动西部青少年足球海外交流训练。四是推动社会足球发展。全面分析研究社会足球开展现状,形成《关于社会足球发展情况的报告》。推进社会足球赛事体系建设,将足球列入十五运群众赛事、第一届全国全民健身大赛项目,发挥好全国性赛事活动的引领带动作用。发挥精品赛事示范作用,推荐18个足球项目精品赛事案例。加大转移支付力度,支持地方建设群众身边的足球场地设施。通过购买服务等方式,支持中国足协、中国足球发展基金会开展社会足球相关工作。

(五)抓好巡视整改和成果运用方面

1.扎实履行巡视整改主体责任。一是从严从实抓好此次中央巡视整改工作,总局领导认真领办整改措施,对整改措施进展情况逐一审核把关;党组巡视整改工作领导小组加强对整改落实的统筹推动,确保高质量完成整改任务。二是将2018年中央巡视反馈意见整改未到位问题,纳入本轮中央巡视整改台账,一并研究部署、一并推进整改。

2.真改实改解决问题。完成中国奥委会换届,选举产生新一届委员和负责人,修订奥委会章程,调整内设机构和分支委员会。举一反三,认真抓好总局党组内部巡视整改工作,深入落实《体育总局党组巡视工作规划(2023—2027年)》,探索建立巡视整改评估和整改问责机制,确保真改实改、取得实效。

三、需长期整改事项进展情况

(一)持续深入学习贯彻习近平总书记重要指示批示精神方面。集中整改阶段,已完成集中学习,对贯彻落实不到位问题采取有力措施推动解决,并建立完善贯彻落实工作机制和有关制度。下一步,将时刻与习近平总书记重要指示批示和党中央决策部署对标对表,不断提高政治判断力、政治领悟力、政治执行力。

(二)进一步加强党的领导、修复政治生态方面。集中整改阶段,党组已就自身建设制定有关措施,带头营造风清气正政治生态,加强党对体育强国建设、足球等重点工作的全面领导,多措并举加强总局系统作风建设和体育行风治理,推动干部队伍作风明显好转。下一步,将进一步加强党的全面领导,聚焦抓基层、打基础、促规范,着力解决总局系统一些基层党组织党的领导弱化、虚化问题,特别是体育协会落实党的领导缺失问题。加强体育行风治理,加大“假赌黑”、赛风赛纪等问题打击惩治力度,开展好体育文化全国巡展,讲好中国体育故事,净化体育行风。

(三)坚定不移推进全面从严治党方面。集中整改阶段,严肃查处体育领域腐败问题,严惩道德失范、违纪违法问题,紧盯重点领域和关键环节加强风险防控,就选人用人问题严肃处理、规范程序、建章立制。下一步,将坚持从班子严起、从班子抓起,认真履行全面从严治党主体责任,着力加强党建工作,进一步健全完善党建责任督促检查、述职评议考核、追责问责机制,推动党建责任落实一贯到底。严格贯彻执行新时代党的组织路线,坚持正确选人用人导向,从严从实加强干部队伍管理。加强党风廉政建设,在不敢腐上持续加压、不能腐上深化拓展、不想腐上巩固提升,深化以案促改促建促治,推动总局系统全面从严治党向纵深发展。

(四)深化体育领域改革方面。集中整改阶段,统筹推进体育总局机构改革工作,组建4个改革专班,加强理论学习,开展调查研究,取得基础性成果;就竞技体育改革、体育协会改革、足球改革等重点领域,加强顶层设计,探索发展思路,建立制度机制,稳步推进改革。下一步,将坚持以巡视整改为引领,完整、准确、全面贯彻新发展理念,以钉钉子精神推进体育领域重大改革,加快推进4项重点改革任务,坚决落实《中国足球改革发展总体方案》,切实通过深化改革破解发展难题。

四、下一步工作打算

集中整改期内,体育总局党组巡视整改虽然取得阶段性成效,但对标党中央要求、人民群众期待、建设体育强国形势任务需要仍存在差距。整改进入长期持续深化阶段后,总局党组将进一步健全整改长效机制、巩固深化整改成果,保持工作责任不松、标准要求不降、推进力度不减,按照既定的时间表、任务书推动任务落实、措施落地,保障体育事业高质量发展。

(一)学懂弄通做实习近平新时代中国特色社会主义思想,以实际行动坚定拥护“两个确立”、坚决做到“两个维护”。坚持把贯彻落实习近平总书记关于体育工作重要指示批示精神作为首要政治任务,认真落实好“第一议题”制度,作为“第一政治要件”狠抓落实,定期研究贯彻落实工作,及时解决难点堵点问题,注重举一反三,定期组织“回头看”,做到件件有着落、事事有回音。围绕巩固拓展主题教育成果、进一步强化理论武装、解决突出问题严明作风纪律,始终在思想上、政治上、行动上同以习近平同志为核心的党中央保持高度一致。

(二)进一步坚持和加强党对体育工作的全面领导,从严加强领导班子自身建设。强化党组观大势、谋大事、抓全局能力,坚定不移走中国特色社会主义体育发展道路,切实将体育强国建设融入中国式现代化进程,确保党的领导落实到体育工作各领域各环节全过程。牢固树立以人民为中心发展思想,统筹推动竞技体育、群众体育、体育产业协调发展。党组带头落实党的政治纪律和政治规矩,严格执行民主集中制和“三重一大”决策制度。坚持党管干部原则,落实新时代好干部标准,坚持选人用人正确导向,逐步补齐人才建设短板,持续纠治选人用人不正之风。将加强党章党规党纪和党内法规学习教育作为干部教育培训的重点内容。

(三)一刻不停推进全面从严治党,切实将严的基调一贯到底。深刻汲取总局系统系列腐败案件特别是中国足协系统性、塌方式腐败教训,扛牢管党治党政治责任,进一步强化严的基调、严的措施、严的氛围。大力开展警示教育,强化以案为鉴、以案促改、以案促治。从严加强队伍管理,层层传导压力,完善权力运行和监督制约机制,重点强化对各级“一把手”和领导班子监督。加强体育文化建设,强化赛风赛纪监管和体育行业乱象治理,努力推动体育行风实现根本好转。

(四)以钉钉子精神推进体育领域重大改革,不断提高体育治理体系和治理能力现代化水平。坚持改革带来的问题用改革的办法解决,在完成改革情况调研基础上,加快解决突出问题,不断提高体育治理体系和治理能力现代化水平。不断完善中国特色“三大球”发展路径,认真贯彻落实《中国足球改革发展总体方案》,推动中国足球改革落地见效。坚持和完善举国体制,充分发挥政府主导作用,更好发挥市场机制作用,不断推动体育事业高质量发展。

(五)坚持久久为功狠抓巡视整改,切实做好巡视“后半篇文章”。总局党组自觉扛好主体责任,领导所属单位党组织坚持“四个融入”,带领、督促、帮助相结合,一起整改、联动整改,敢于斗争、动真碰硬,解决深层次矛盾,强化系统施治、源头治理,做到以巡促改、以巡促建、以巡促治。加强对各项制度文件执行情况的监督检查和督促落实,防止制度成为“橡皮筋”和“稻草人”,切实以制度的刚性落实推进中央巡视整改工作持续走深走实。集中整改结束后,每半年至少召开1次领导小组会议,研究推进长期整改任务落实,适时开展整改“回头看”,确保真改实改、全面整改,为推进体育事业高质量发展提供坚强政治保障。

欢迎广大干部群众对巡视整改落实情况进行监督。如有意见建议,请及时向我们反映。公开期限:2024年7月8日至7月26日(15个工作日)。联系电话:(010)87182208(工作日08:00—11:30,13:30—17:00);邮政信箱:北京市东城区体育馆路2号国家体育总局党组巡视办;电子邮箱:zjxunshi@sport.gov.cn。

中共国家体育总局党组

2024年7月8日

1 8 8 3 1 1 8 3 2 1 3

生态研究

燕行说道

媒界评论

体教前沿

生态瞭望

燕行书屋

篮球比赛风波频发,组织方面须加强管理

健身家园

政策公告

生态融合

燕行视角

国学经典

国体认证

免责声明:【生态体育】图文来自于网络,是出于传递更多信息目的,如有标注错误或侵犯您的权益,请联系生态体育及时更正删除!

评论留言

暂时没有留言!

我要留言

◎欢迎参与讨论,请在这里发表您的看法、交流您的观点。